宁夏智能网站设计招聘,宁夏隆基宁光智能水表说明书?

用户投稿 企业网站制作 4 0

关于“宁夏智能网站设计”的问题,小编就整理了【1】个相关介绍“宁夏智能网站设计”的解答:

宁夏隆基宁光智能水表说明书?

宁夏隆基宁光仪表股份有限公司始建于1968年,前身为军工4430厂,是中国第一块电子式电能表的诞生地。历经半个世纪的发展,业已成为一家享誉全国的高新技术企业。 隆基宁光本行业唯一一家同时拥有“国家认定企业技术中心”和“国家地方联合工程实验室”两大创新平台的仪表制造企业,是国家创新体系的重要组成部分。多年来始终专注于计量仪表的研发与生产,主要产品有电能表、水表、燃气表、热量表等,同时可提供负控终端设备、采集器、集中器及能源综合管理系统,是国内领先的多能源计量产品及系统解决方案供应商。 隆基宁光拥有近30000平方米的现代化生产厂房,是国家发改委数字化工厂示范单位、国家工信部智能制造新模式试点企业,计量仪表年综合产能3000万台。 隆基宁光产品行销国内外,累计挂网运行产品超过4000万台。

 宁夏智能网站设计招聘,宁夏隆基宁光智能水表说明书?

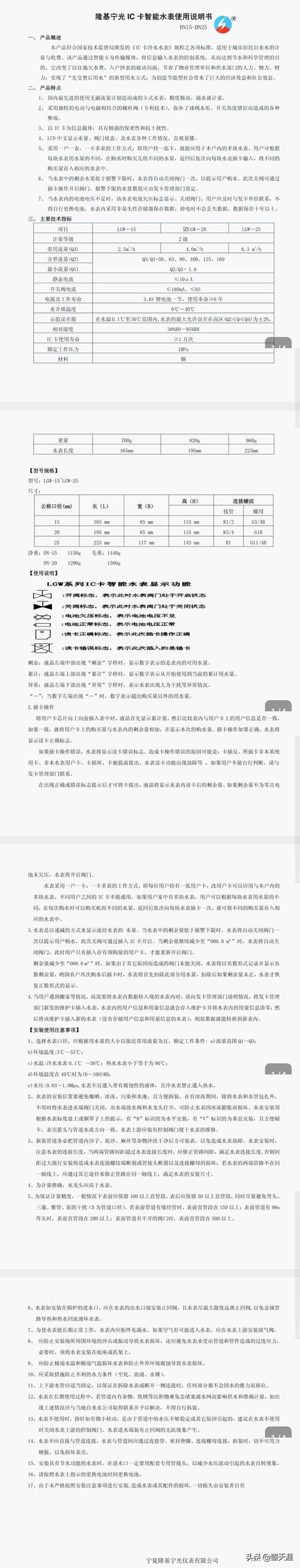
宁夏隆基宁光智能水表是一种具有智能化功能的水表。以下是关于宁夏隆基宁光智能水表的说明书内容:

1. 产品介绍:介绍宁夏隆基宁光智能水表的外观、尺寸、材质等基本信息。

2. 安装要求:详细说明宁夏隆基宁光智能水表的安装位置、安装方式、安装方法等。

3. 功能特点:列出宁夏隆基宁光智能水表的主要功能,例如智能抄表、远程监控、数据统计等。

4. 使用方法:介绍宁夏隆基宁光智能水表的使用步骤,例如如何读取水表数据、如何进行设置和调节等。

5. 数据管理:详细介绍宁夏隆基宁光智能水表的数据管理功能,包括数据存储、数据上传、数据分析等。

6. 维护保养:提供宁夏隆基宁光智能水表的维护保养方法,包括定期清洁、防止结冰、注意防水等。

7. 故障排除:列出可能出现的常见问题和解决方法,以及如何联系售后服务部门。

8. 安全注意事项:提供宁夏隆基宁光智能水表的安全使用注意事项,例如不得私自拆卸、避免过度冲击等。

9. 产品保修:说明宁夏隆基宁光智能水表的保修期限和保修范围,以及保修流程和联系方式。

10. 其他信息:提供关于宁夏隆基宁光智能水表的其他相关信息,如品牌介绍、公司联系方式等。

以上是关于宁夏隆基宁光智能水表说明书的主要内容,具体内容可能根据实际产品略有不同。

到此,以上就是小编对于“宁夏智能网站设计”的问题就介绍到这了,希望介绍关于“宁夏智能网站设计”的【1】点解答对大家有用。

上一篇 桌朗智能,卓郎智能是什么公司?

下一篇当前分类已是最新一篇

抱歉,评论功能暂时关闭!